Product banner image

Hard Surface Modeling & Texturing for Games | Complete Edition

Product description
4.613 ratings

Hard Surface Modeling & Texturing for Games | Complete Edition

Learn all the tips and tricks professionals use when they create hard surface models for games. We'll be focusing on designing and modeling a hovercraft, taking into account gameplay and cinematic needs. We will cover traditional High Poly to Low Poly workflow, and what to model.

Next, we will create the best UV’s possible, and refine the model until perfectly functional for games and cinematics. Moving on to texturing, we will be focusing on telling a story with our work. Textures should be able to tell the player the age of an object, what environment it inhabits, and what world it is from. We will also learn how to make the best bakes possible using ID maps, creating Smart Materials, using emissive channels, etc.

WHAT'S INCLUDED

Hard Surface Modeling & Texturing for Games | Complete Edition gives you access to 2 FlippedNormals Exclusives:

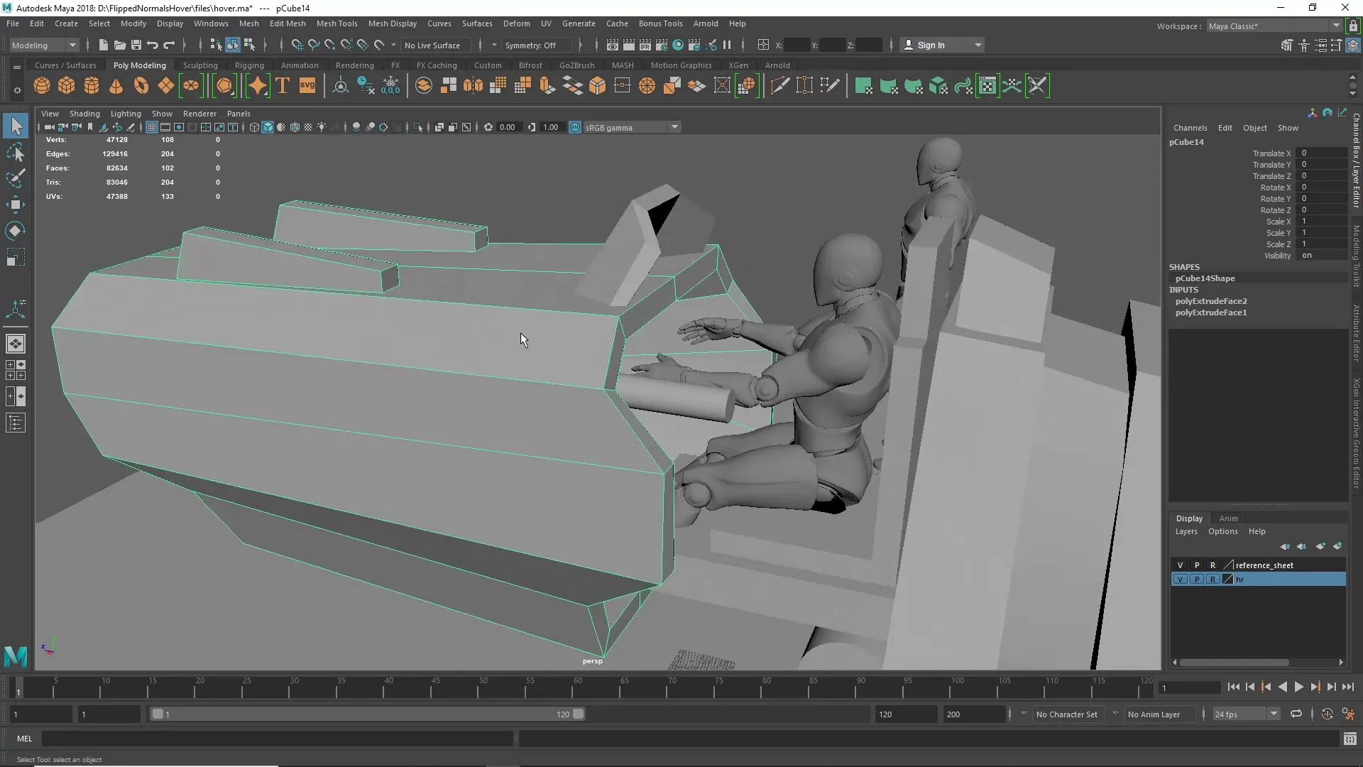
MAYA MODELING AND UNWRAPPING

        Learn professional Modeling and UV techniques in Maya. We will not only focus on the workflow, but also on the thought process behind the decisions that go into making a AAA hovercraft for gam
Product description
4.613 ratings

Hard Surface Modeling & Texturing for Games | Complete Edition

Learn all the tips and tricks professionals use when they create hard surface models for games. We'll be focusing on designing and modeling a hovercraft, taking into account gameplay and cinematic needs. We will cover traditional High Poly to Low Poly workflow, and what to model.

Next, we will create the best UV’s possible, and refine the model until perfectly functional for games and cinematics. Moving on to texturing, we will be focusing on telling a story with our work. Textures should be able to tell the player the age of an object, what environment it inhabits, and what world it is from. We will also learn how to make the best bakes possible using ID maps, creating Smart Materials, using emissive channels, etc.

WHAT'S INCLUDED

Hard Surface Modeling & Texturing for Games | Complete Edition gives you access to 2 FlippedNormals Exclusives:

MAYA MODELING AND UNWRAPPING

        Learn professional Modeling and UV techniques in Maya. We will not only focus on the workflow, but also on the thought process behind the decisions that go into making a AAA hovercraft for gam
ratings
0(0 ratings)
5 stars
77%
4 stars
8%
3 stars
15%
2 stars
0%
1 star
0%
Product Details
Sales
334
Duration
21 hours 30 minutes
Published
2.5 years ago
Updated
19 days ago
Software